白酒香型分类哪个好喝些,白酒香型分类哪个好喝
在探讨哪种香型白酒香型分类哪个好喝的白酒好喝之前白酒香型分类哪个好喝,我们应先了解中国白酒的香型分类中国白酒主要分为浓香型清香型酱香型米香型兼香型等几大类,每种香型都有其独特的风味和酿造工艺,适合不同口味的人群1 浓香型 浓香型白酒是中国最为流行的一种香型,以泸州老窖五粮液为代表这类酒以其香气浓郁绵;白酒种类繁多,香型各异,每种都有独特的风味要问哪种最好喝,这其实取决于个人口味以下是几种主要的香型及其特点1 酱香型白酒,如茅台,以其酱香突出幽雅细腻丰富醇厚的口感闻名,回味悠长,适合喜欢深沉复杂香气的人2 浓香型白酒,如泸州特曲和五粮液,香气浓郁,深受大众喜爱,绵甜。

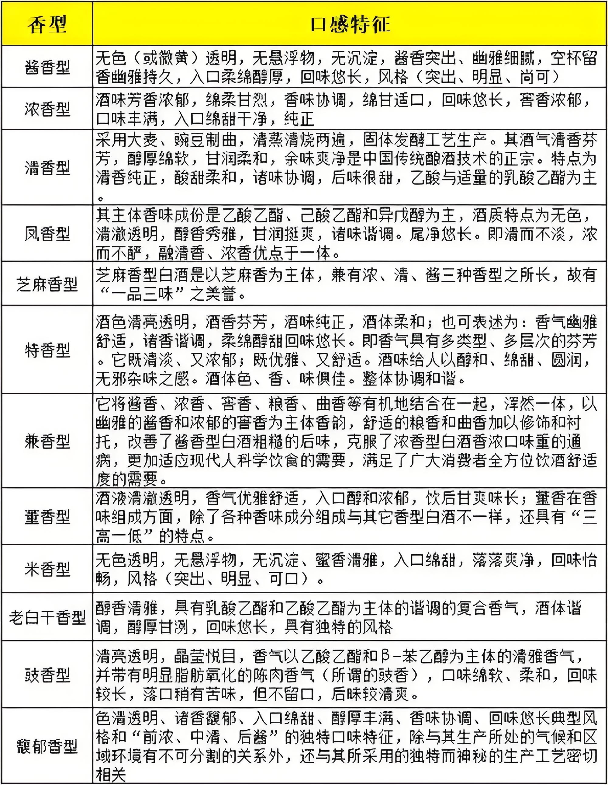
5 凤香型酒以陕西“西凤酒”为代表,以乙酸乙酯为主,一定的乙酸乙酯香气为辅6 芝麻香型酒以山东“一品景芝”为代表,淡雅香气,焦香突出,入口芳香7 豉香型酒以广东佛山“悄悄凯玉冰烧酒”为代表,以大米为原料,小曲为糖化发哮剂,半固态液态糖化边发哮酿制而成的白酒8 特香;二浓香型白酒 顾名思义,这种香型的白酒香气浓郁,浓郁的酒香吸引了众多白酒消费者市面上的白酒,要数浓香型最受欢迎同时,浓香型白酒还有着绵甜甘冽,香味协调,尾净余长的特征泸州特曲,五粮液酒皆属于此类之代表贵阳大曲习水大曲,鸭溪窖酒以及江苏地方的三沟一河等也都属于浓香型白酒。
按香型分类,白酒可分十余种,包括酱香型浓香型清香型米香型凤香型兼香型药香型芝麻香型特型豉香型老白干型馥郁香型等酱香型比较好喝1浓香型白酒这是白酒市场上占比最多的一种香型这种香型的白酒,以酒香浓郁绵柔甘洌入口绵落口甜尾子干净回味悠长以及;1 白酒的香型是其风味特征的重要体现,不同的香型代表了白酒在生产过程中所采用的不同工艺原料和微生物环境2 中国白酒的主要香型包括酱香型浓香型清香型米香型药香型芝麻香型特香型老白干香型等3 关于哪种香型的白酒更好喝,这实际上是一个非常主观的问题,因为不同的人对。
酿酒工艺,经过五年陈酿而成。
白酒香型分类哪个好喝一点
答案白酒主要分为以下几种香型浓香型酱香型清香型米香型等哪种香型最好喝取决于个人口味和喜好,不同的香型有着各自独特的口感和特点详细解释白酒的香型分类 白酒,作为中国传统的酒精饮品,其香型繁多,常见的有浓香型酱香型清香型和米香型等这些香型的划分主要是基于酒的酿造。
一浓香型白酒代表泸州老窖头曲 泸州老窖头曲,以其产地泸州和使用了多年历史的老窖池而闻名这款酒与五粮液等名酒齐名,尤其是旗下的泸州老窖特曲,深受各代人的喜爱泸州老窖头曲不仅价格亲民,而且口感与特曲相差无几,同样具有清爽甘冽绵甜入口回味悠长的特点二酱香型白酒代表遵仁台。
白酒主要分为以下几种香型浓香型酱香型清香型米香型等每种香型都有其独特的特点和风味,至于哪种最好喝,因人而异,无法一概而论一白酒的香型 1 浓香型浓香型白酒是市场上最为普遍的一种它以酒香浓郁绵柔甘洌为特点,常见品牌如五粮液泸州老窖等2 酱香型酱香型白酒。
白酒按照香型主要分为酱香型浓香型清香型凤香型米香型和药香型等几大类其中酱香型白酒以茅台和赖茅为代表,浓香型则以剑南春和泸州老窖闻名,清香型则以汾酒著称,凤香型则以西凤酒为典型,米香型则以广西三花酒为代表,药香型则以董酒为著名至于哪种白酒更好喝,这真是见仁见智的问题。
1 白酒的香型是其风味特点的重要体现,不同的香型代表了不同的口感和风格在中国,白酒的香型主要分为酱香型浓香型清香型米香型药香型芝麻香型兼香型等每种香型都有其独特的魅力和粉丝群体,哪一种更好喝则很大程度上取决于个人口味偏好2 酱香型白酒以茅台酒为代表,具有浓郁的。
白酒按香型分酱清浓米凤五大香型,其中酱香型白酒最好喝1酱香型白酒 亦称茅香型,以茅台酒为代表,属大曲酒类其酱香突出,幽雅细致,酒体醇厚,回味悠长,清澈透明,色泽微黄2清香型白酒 亦称汾香型,以山西汾酒为代表,属大曲酒类它入口绵,落口甜,香气清正3浓香型白酒。
为了加强管理,提高质量,相互学习,做好评比,结合我国国情,于60年代中期,对我国白酒的香型进行了较系统的研究,通过对酒内香味成分的剖析,香气成分与工艺关系的研究,并经酿酒界和专家认可于1979年的第三届全国评酒会上实施按香型进行评比自此白酒的香型遂为国内广大消费者接受 二白酒香型的分类 目前,白酒的。
白酒香型分类哪个好喝些
1、酿酒工艺,酿造复杂,经过5年沉淀后才出厂,酱香。
2、1 浓香型白酒在市场上占比较大,以其酒香浓郁口感绵柔甘甜入口顺滑回味悠长而受到喜爱五粮液杜康泸州老窖洋河蓝色经典等都是这一类型的代表品牌2 酱香型白酒色泽微微泛黄,清澈透明其酱香焦香和糊香的搭配协调,口感细腻优雅,空杯留香持久茅台酒是此类香型的代表,此外,如。
3、一白酒的香型分类包括酱香型浓香型清香型米香型凤香型和兼香型二在各种香型中,酱香型被认为是最好喝的三高度数的白酒通常口感醇厚,因为高酒精含量可以掩盖酒液的细腻味道,带来更浓烈的体验四高度数的白酒具有更浓郁的香气和口感,因为高酒精度促使酒液中的挥发性成分更容易。
4、p在选择自己喜爱的香型时,可以尝试品尝不同种类的白酒,以便找到最适合自己的口味同时,也要注意从正规渠道购买正规厂家生产的白酒,确保其品质和安全性p总的来说,选择适合自己的香型是享受白酒乐趣的重要一步通过了解不同香型的口感和特点,并注重购买渠道和品质保障,可以更好地享受品尝白酒的。





